本文所述功能性非金属矿物材料,主要指的是在橡胶制品中具有补强和增容双层功能的非金属矿物材料,对于橡胶而言,在其加工过程中加入适量的某种有机或者无机填充材料(简称填料)是非常重要的。它不但能够改善硫化橡胶的物理——力学性能,改善胶料的工艺性能且能降低加工成本。
填料的品种很多,按其在橡胶制品中所起的作用表现可分为两大类:即补强性填料和增容性填料。补强性填料是一种功能性填料,习惯上称为补强剂,它在橡胶加工中可以有效地改善和提高制品的物理力学性能——邵尔硬度、定伸应力、拉伸强度、撕裂强度、磨耗减量、绝缘电阻率等;而增容填料的主导作用则是增加制品的容积、节约胶料、降低加工成本,习惯上称之为增容剂或填充剂。
填料的补强性和填充性不能截然分开。通常,补强剂也有增容的作用,填充剂也有一定的补强作用。特别是生橡胶种类的不同,更使二者之间的界限难以区分。值得指出的是:在填料品种相同的情况下,填料的粒径非常重要。例如一般填料级碳酸钙(CaCO3)粉体在橡胶制品中并不起补强作用,而超细级碳酸钙(CaCO3)有着明显的补强作用。煅烧高岭土、滑石粉、云母粉、粉石英等亦有类似现象。
补强剂和填充剂对胶料的加工工艺性能及硫化橡胶的物理-力学性能与化学性能的影响,决定于补强剂和填充剂的物质组成与化学结构及物理化学性质。物理化学性质主要包括其粒子的大小与分布、结构、表面自由能等。此外,其在制品中的用量也起着重要作用。
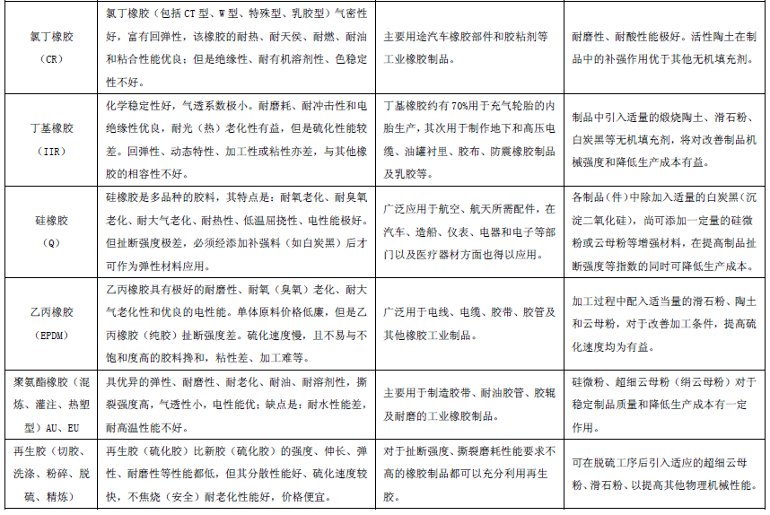
众所周知,炭黑-系石化副产品,因原料及工艺的不同可以分为炉法炭黑、槽法炭黑、热裂法炭黑等品种。炭黑是橡胶制品中最常用和最重要的补强剂,因为炭黑里不仅对橡胶制品有显著的补强作用,而且其具有选择性和针对性。即不同的炭黑品种有不同的补强作用,即使是同一种炭黑对不同的胶料其补强效果也有所不同,这里不作为议题进一步讨论。本文将侧重探讨的是相关功能性非金属矿物材料在橡胶制品中的应用和作用(见表1):


1 高岭土介绍
高岭土(商品名称陶土或瓷土),是指以高岭石族矿物(高岭石、地开石、珍珠石)为基本组成的粘土岩,其化学结构通式为Al4[Si4O10] (OH)8 单斜或三斜晶系晶体在电子显微镜下可见呈细小的假六方片状,通常称土状块体产出。纯白者少见,多因含有机物等各种染质而呈现不同颜色,硬度1 左右,比重2.6。高岭土由于成因不同可分为软质高岭土和硬质高岭土,它们都是价廉易得的橡胶填充剂。添加高岭土能够提高胶料的粘性和链性,减少硫化收缩率,超细活性高岭土是丁苯橡胶(SBR)等良好的补强剂。
煤矸石系煤系地层高岭土,属于硬质高岭土,我们以某地煤矸石为原料经过煅烧脱羟——超细粉碎——偶联活化开发研制的SD-1 型、SD-4 型活性功能矿物填料。产品经国家权威检测单位进行应用试验,两种型号的活性功能矿物填料均可以部分替代价格昂贵的炭黑用于橡胶制品。其主要硫化物理机械性能符合技术指标要求,且电阻系数等指标优于普通橡胶。(见表2)

测试结果表明:10~30 份SD-1 型、SD-4 型功能矿物填料可以取代5~15 份高耐磨炉法炭黑用量(取代比为2:1),其硫化物理机械性能良好,有关物性指标均达到或超过运动鞋一级用胶国家标准(GB-385-83)。以活性功能矿物填料部分取代价格昂贵的炭黑用于橡胶制品,可大幅度的降低生产成本。
2 云母介绍
云母,系云母族矿物的总称,这里探讨的主要是白云母、绢云母,其化学式KAl2[AlSi3O10](OH)2,及人工合成云母KMg3[AlSi3O10]F2。随着科学技术的进步和国民经济的发展,云母这种片状结构的率硅酸盐矿物在橡胶制品中的应用愈来愈受到人们的关注。云母作为填料使用,可以提高硫化胶的耐热性、耐酸性和电绝缘性(用于高绝缘制品)以及尺寸稳定性,还有防护紫外线和放射性辐射的功能,尤其是在特种橡胶中发挥的作用更是其他填料无法比拟的。现就其具有代表性的部分成果介绍如下:
2.1 云母在硅橡胶高阻尼材料中的应用
随着高分子阻尼材料在军用产品和民用产品上的广泛应用,橡胶阻尼材料,特别是硅橡胶高阻尼材料的研究越来越受到人们的重视。其中相关研究发现,片状云母粉能使材料获得高的阻尼性能,大幅提高其损耗模量和损耗因数。因此,通过填充片状云母粉可制备阻尼硅橡胶。北京航空材料研究院的涂春潮等人研究了云母粉用量,乙烯基三乙氧基硅烷(A-151)用量以及硫化温度对云母/硅橡胶复合材料硫化特性和力学性能的影响,并最终确定了理想配方:
硅橡胶生胶 100 份 气相法白炭黑 20 份
羟基硅油 1 份 云母粉 40 份
A-151 2 份 硫化剂(BIPB) 0.6 份
当硫化温度为170℃时,硅橡胶的力学性能最好,拉伸强度可达4.43 MPa,其综合实验结果甚为理想,为云母粉在该领域中的应用奠定了良好的基础。
2.2 绢云母在顺丁橡胶中的应用
导热橡胶是导热性能优良的一类橡胶基复合材料,通常导热性能的提高会伴随着散热性能的优化。导热橡胶广泛用于航天、航空、电子、电器领域需要散热和传热的部位,同时可起绝缘和减震的作用。通用橡胶为热和电的不良导体,其中天然橡胶、丁苯橡胶和氯丁橡胶的热导率分别为0.21,0.19 和0.21W·(M·K)-1,而合成新的本征型导热橡胶绝非易事。南京工业大学材料科学与工程学院陶慧等人选用片状结构的绢云母作为功能性填料用于顺丁橡胶制备导热材料取得良好效果。因为绢云母除了对非自补强型橡胶具有良好的补强作用外,还具有良好的耐热性、电绝缘性及优良的耐化学腐蚀性,其热导率[0.42~0.67W·(M·K)-1],在无机填料中较高,为提供橡胶的导热性提供了有效途径。
研究者为了解决极细鳞片状绢云母粉体在胶材料中的分散问题,采用硬脂酸为表面活化剂对绢云母进行改性处理,有效地提高了粉体与橡胶界面的结合能力,并对改性绢云母粉的用量进行了反复试验,使之在有利于改善加工工艺,提高制品性能的前提下优化了最佳填充量,其研究成果为绢云母在高温绝缘等特种橡胶的应用提供了重要依据。
2.3 合成云母及其合成云母粉在橡胶中的应用
所谓合成云母就是人们依据天然云母的物质组成、结构形态、晶体特征和析晶条件等而设计制造的层片状铝硅酸盐化合物,其化学通式为:KMg3[AlSi3O10]F2,目前,合成云母普遍采用的是电阻内热高温熔制法,该法技术工艺已进入成熟阶段,产品亦达多种。合成云母不仅可作为天然云母的替代品得到应用,而更为重要的是由于合成云母具有纯净度高、透明性好、耐温性强、抗腐蚀和电绝缘性能优异的特征,作为一种具有特殊功能的新型材料正在进行广泛而深入的开发。欧、美、日等经济发达国家都把合成云母的研究与开发视为新世纪科学战略方向而加以重视。用合成云母制成的新型功能材料和高端产品正广泛应用于国防工业和民用工业的各个领域。
在橡胶工业中,云母粉作高强电绝缘的耐热、耐酸、耐碱的功能性填充剂,汽车轮胎内、外胎之间的接触润滑剂。目前,国内的研究主要集中在改善橡胶的气密性、物理机械性能、绝缘性能和减震隔音性能等。
如华南理工大学材料科学与工程学院的吴丽娟、罗权琨等采用机械共混的方法研究了人造湿磨法云母粉代替部分炭黑用于丁腈橡胶(NBR)的补强效果。结果表明:在研究范围内,人造湿磨法云母粉(改性或未改性)代替部分炭黑填充丁腈橡胶,对其硫化特性和耐油性影响不大。对硫化胶有一定的补强作用,能提高其屈挠性能和耐热老化性能(改性云母粉明显好于未改性云母粉)。德墨西亚曲挠次数从0.8 万次可增加至4.6 万次,老化后拉伸强度保持率从86%可提高到99.1%,达到试验效果。但对耐磨性能和高温压缩永久变形性能等指标有待进一步改善和提高。
3 滑石及滑石粉在橡胶中的应用
滑石的化学通式为Mg3[AlSi4O10](OH)2,成分的理论值为:MgO 31.72%、SiO2 63.52%、H2O 4.76%。纯净的滑石为白色,单由于含有少量的其他杂质常呈现出浅黄、浅绿、浅褐、粉红等不同颜色。自然界滑石多为叶片状或致密块状集合体,硬度为1,相对密度2.58~2.83。具有滑腻感,有良好的润滑性,解理薄片具挠性,单不具弹性。
在橡胶工业中滑石粉有提高耐电压的效果,常作为橡胶的填充剂、增容剂和隔离剂。尤其用于耐酸、耐碱、耐热及绝缘橡胶制品中为佳。值得指出的是,填充剂的粒子形状对电绝缘性能,特别是介电强度影响较大。例如片状滑石粉填充胶料的介电强度为46.7Mv/m,而针型纤维状的矿石粉仅为20.4 Mv/m。因为片状填料在绝缘橡胶中能形成防止击穿的屏障,使击穿路线不能自线进行,所以片状的滑石粉介电强度最高。
在橡胶制品中选用片状滑石粉与煅烧陶土等填料配合使用可以起到更好的效果,如中橡集团株洲橡胶塑料工业研究设计院郭舜华等人在BIIR 大输液瓶塞的研究中为了满足瓶塞生物惰性好,针刺后能自动密封和落屑少的要求,采用煅烧陶土和改性滑石粉(硅烷偶联剂改性)并用作补强填充剂,并通过实验确定煅烧陶土/改性滑石粉并用比例为60/15 为最佳值。实践证明:以陶土/改性滑石粉并用填充料补强效果好,制品合格率高,其成果为复合无机矿物填料的开发应用起到示范作用。
4 硅藻土在橡胶制品中的应用
硅藻土是一种生物成因的白色或浅黄色粉状硅质岩(SiO2),它是由古代硅藻遗体构成,硅藻含量可达70~90%。当硅藻遗体被破坏,岩石成板状者,称为板状硅藻土。硅藻土主要矿物成分为蛋白石(非晶质二氧化硅),常有碳酸盐或粘土矿物混入,呈现黄或浅黄色,质轻而软,松散密度0.3~0.5g/cm3,莫氏硬度为1.0~1.5,孔隙率为80~90%,是一种天然的优质吸附剂。
在橡胶工业中硅藻土可用作天然橡胶、合成橡胶的补强填充剂,增强硫化胶的物理机械性能。尤其是在浅色橡胶制品中应用,可替代补强剂白炭黑或者部分取代炭黑的作用。能使硫化胶体现比较理想的硫化特性,良好的物理机械性能。据悉,重庆橡胶研究所和阜新橡胶有限责任公司在黑色胶料和白色胶料中分别填加硅藻土进行试用,其结果表明:硅藻土对橡胶有良好的补强填充功能。尤其在无污染的浅色橡胶制品中,其补强性能与白炭黑相当,硅藻土与白炭黑并用补强效果更好。以上并且操作加工容易,有利于炭黑在胶料中分散,压出来的胶料表面光滑、粘度提高、收缩减少、缩短硫化时间、减少硫化促进剂的用量、还能降低生产成本,从而使企业获得提高产品质量,降低成本的良好效果。
结语:综上所述,功能性非金属矿物材料——活性陶土、云母粉、滑石粉、硅藻土等等在橡胶制品中作为补强剂和增容剂,不仅资源丰富、来源广泛、价格低廉、而且收效明显。功能性矿物填充材料,尤其是复合型功能性填充材料在我国橡胶工业中将发挥越来越大的作用。
作者:傅东1,刘志勇2(1. 河北省石家庄矿产品技术开发部,河北 石家庄 050086; 2.灵寿县华晶云母有限公司,河北 灵寿 050502)
►欢迎进入【粉体论坛】
更多精彩!欢迎扫描下方二维码关注中国粉体技术网官方微信(bjyyxtech)

|